时间:2026-02-24
涉及单位:卫生健康部门 (12320),文化市场综合执法机构 (12318),12315 市场监管
地区: 湖南省,永州市,东安县


《湘问》是湖南日报报业集团新闻客户端“新湖南”的重点频道之一,由湖南日报舆论监督部、华声在线新闻网站(voc.com.cn )、湖南日报社新媒体中心联合主办,是媒体融合下的党媒移动问政、监督、咨询平台。《湘问》频道与湖南日报“社情民意”版、华声在线“投诉直通车”栏目在人员、后台、数据库、采编流程上互通互融,形成党报、党网、党端于一体的融媒体平台。

本人实名投诉东安县星球很忙游戏厅,存在极其严重的公共卫生安全问题,该场所卫生间已长期无人清洁维护,卫生状况恶劣到危及人体健康,严重违反公共场所卫生管理相关规定。
该游戏厅卫生间内粪便、尿液大面积堆积、干结包浆,地面、墙面、蹲位均被严重污染,污秽物遍布无一处干净区域;一进入卫生间便有强烈刺鼻的恶臭扑面袭来,异味充斥整个游戏厅公共区域,卫生条件极差,极易滋生细菌、病毒、蚊虫等,存在严重的健康隐患与卫生防疫风险。
作为面向公众开放的娱乐经营场所,该游戏厅完全未履行基本的清洁、消毒、卫生保障义务,恶劣的环境不仅严重侵害消费者的健康权益与消费体验,更对周边公共卫生环境造成恶劣影响,违背公共场所卫生管理要求。
现恳请相关部门立即前往现场核查处置,责令该游戏厅立刻对卫生间进行彻底清洁、消毒整改,依法对其违规行为进行查处,并督促其建立常态化卫生保洁制度,杜绝此类恶劣卫生问题再次发生,保障公众的健康与合法权益。
声明:
1.以上内容仅代表投诉者本人,不代表湘问·投诉直通车立场。
2.未经授权,本平台案例禁止任何转载,违者将被追究法律责任。
尊敬的网友:
您好!首先感谢您对公共场所卫生安全的关心与监督。您于2026年02月24日在“百姓呼声网”反映的关于“东安县星球很忙电子游艺有限公司” 公共卫生间环境脏乱差的问题,我单位已收悉并高度重视,立即组织卫生监督执法人员于2026年02月28日对该场所进行了现场核查。现将有关情况回复如下:
1.调查核实情况: 经现场检查未发现该游艺厅《公共场所顾客用品用具的清洗、消毒登记本》,公共卫生间确实存在异味较重、垃圾清理不及时等问题,未能保持良好的环境卫生状况。您反映的情况基本属实。
2.问题原因及处理措施:经初步排查,造成上述问题的主要原因为:春节期间客流量增大,清洁频次未同步提升;部分时段保洁人员配置不足;存在卫生管理疏忽。
3.针对检查发现的问题,卫生监督执法人员当场下达了《卫生监督意见书》,予以警告行政处罚,责令该场所负责人立即整改。
强化卫生管理:增加清洁频次;即日起,增加全区域巡回保洁频次;对卫生间、垃圾桶等重点区域进行深度清洁与除味处理,并安排专人定时检查。
加强员工培训,对全体员工进行环境卫生标准与服务意识的在培训,确保人人都是“卫生监督员”。
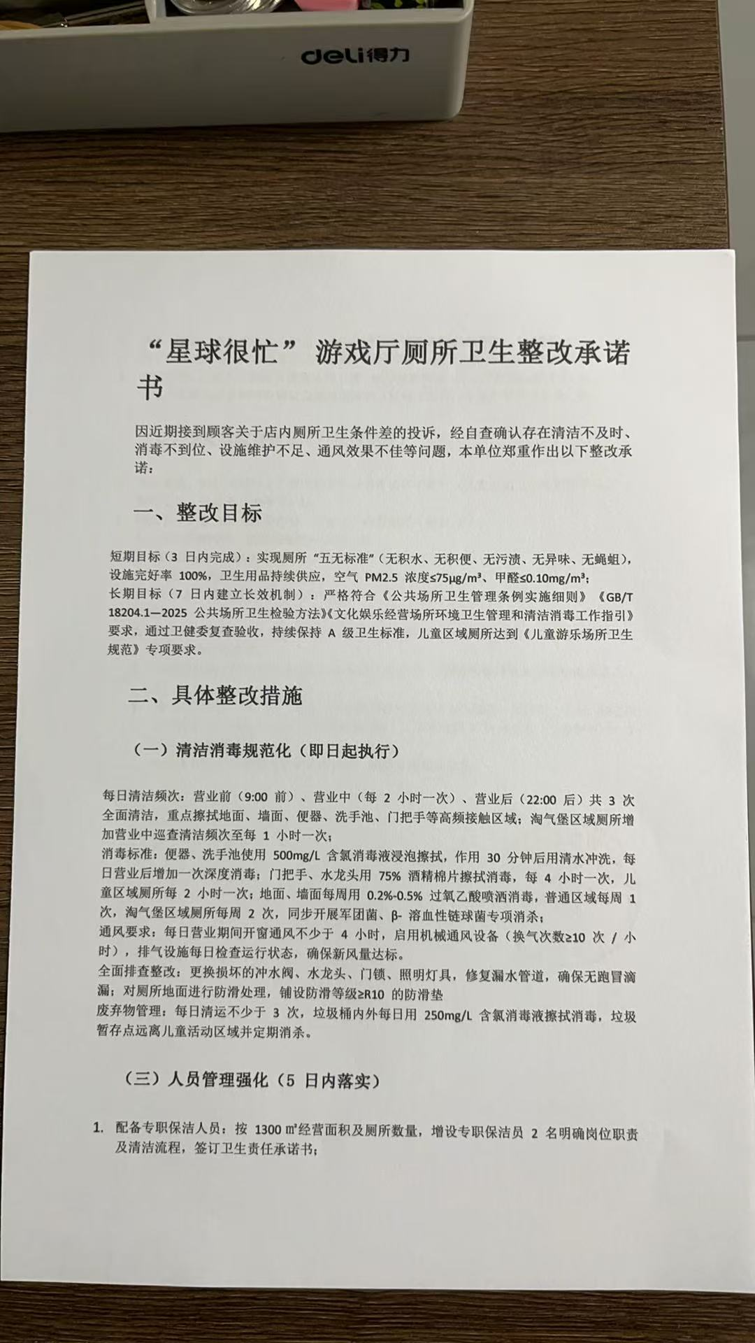
同时,执法人员对该场所负责人进行了批评教育,要求其严格落实卫生管理制度,确保公共用品用具及环境清洁卫生。目前,该游艺厅已对相关问题进行了初步整改,并出具了《致歉与整改承诺书》。
下一步,我单位将该单位列为重点回访对象,适时开展“回头看”,确保整改到位不反弹;并将继续加强对辖区内公共场所的日常监督检查力度。
再次感谢您对我们工作的理解与支持!给您带来的不佳体验,我们深表歉意。我们将努力为每一位群众营造一个干净、舒适、健康的娱乐环境。
附件:东安县星球很忙电子游艺有限公司《致歉与整改承诺书》
东安县疾病预防控制中心(县卫生综合监督执法局)